您好!欢迎来到重大疑难复杂案件资深大律师网,我们竭诚为您提供卓越的法律服务!

13681086635

400-650-5090

QQ/微信号

1056606199

 重大疑难复杂案件资深大律师网 > 重大疑难复杂刑事案件 > 重大债权债务纠纷

从最高院裁判看“债务加入”

信息来源:智律网  文章编辑:majiali  发布时间:2020-07-29 14:43:54  

债务加入又称并存式债务承担。虽然我国现行法律还未对债务加入作出系统、明确的规定,但不妨碍其作为一种保障债权人利益的增信措施,频繁地出现在现实交易中。债务加入涉及多方主体,牵扯不同的法律关系,因此在实务中呈现形态往往纷繁复杂,同时其与连带责任保证、第三人代为履行、债务转移等制度外观相似。因此在现行法律规制缺位的大背景下,当债务纠纷发生时,法律关系难以厘清,债务加入的司法认定成为难点。

本文旨在通过对现行司法文件和最高院判例的呈现与探讨,结合理论观点,分析归纳债务加入的方式、构成要件及与第三人代为履行的区分标准,为明晰债务加入的认定标准提供参考。

本文主要内容如下:

债务加入的方式

债务加入的现行法律规定

债务加入中债权人同意的意思表示

债务加入的构成要件

作出债务加入意思表示的主体必须为债务加入人

债务加入人作出债务加入意思表示的相对人必须包括债权人

债务加入的意思表示应为债务的承担

债务加入与第三人代为履行的区分

一、债务加入的方式

(一)债务加入的现行法律规定

债务加入是指原债务人并没有脱离债的关系,而第三人加入债的关系,并与原债务人共同向同一债权人承担债务。

我国现行法律未对债务加入作出明确规定,本文债务加入的概念来自司法实践中最高院对债务加入的定义。案例详见:最高人民法院(2008)民二终字第81号民事判决书、最高人民法院(2013)民一终字第26号民事判决书、(2016)最高法民再322号民事判决书、(2017)最高法执监37号执行裁定书、(2018)最高法民申1511号民事裁定书。

目前,在现行有效的法律法规中,对债务加入未做明确规定,只在各级法院的会议纪要或指导意见中,以及民法合同编的征求意见稿中有所提及,但也只是寥寥几个条文,并未对其作出系统、清晰的认定。

2005年9月,江苏省高院发布的《关于适用〈中华人民共和国合同法〉若干问题的讨论纪要(一)》,其中第十七条明确:“债务加入是指第三人与债权人、债务人达成三方协议或第三人与债权人达成双方协议或第三人向债权人单方承诺由第三人履行债务人的债务,但同时不免除债务人履行义务的债务承担方式。”

这是首次在条文中提出债务加入的概念,江苏高院认为债务加入的加入方式有三种:三方协议、债权人与第三人的双方协议、第三人单方允诺。对于债务人与第三人协议加入债务是否能够成为债务加入的方式并未提及。

2019年1月,全国人大常委会发布《民法典合同编(草案)(二审稿)》,其中第三百四十四条规定:“ 第三人与债务人约定加入债务并通知债权人或者向债权人表示愿意加入债务,债权人在合理期限内未明确表示拒绝的,债权人可以请求第三人在其愿意承担的债务范围内和债务人承担连带债务。”

2019年11月,最高院发布的《全国法院民商事审判工作会议纪要》中第二十三条对债务加入准用担保规则做了指引:“法定代表人以公司名义与债务人约定加入债务并通知债权人或者向债权人表示愿意加入债务,该约定的效力问题,参照本纪要关于公司为他人提供担保的有关规则处理。”

上述两条规定相较于江苏高院的观点所不同的是:其肯定了第三人与债务人双方协议可作为债务加入的一种方式,但增设了通知债权人作为生效条件。

从以上涉及债务加入的文件中,可以总结出四种债务加入的方式:

第一种:第三人与债权人、债务人,三方共同达成协议;

第二种:第三人与债权人达成双方协议;

第三种:第三人与债务人达成协议并通知债权人,债权人在合理期限内未明确表示拒绝的。

第四种:第三人向债权人表示愿意加入债务(单方承诺),债权人在合理期限内未明确表示拒绝的。

第三人是否可以通过以上四种方式加入债务,我们认为需要明确两个问题:

第一,债务加入是否需要得到债务人的同意;

第二,债务加入是否需要得到债权人的同意。

(二)债务加入中债权人同意的意思表示

对于前两种债务加入的方式,债务加入人与债权人实际上都达成了合意,因此并没有讨论到必要。而后两种债务加入的方式中,第三人都向债权人作出了债务加入的意思表示,但未规定必须得到债权人明确的认可。因此这种未经债权人明确同意的意思表示,是否能产生债务加入的法律效果还存在争议。

对于这个问题,最高院早在(2010)民提字第153号公报案例中就表明立场:第三人向债权人表明债务加入的意思后,即使债权人未明确表示同意,但只要其未明确表示反对或未以行为表示反对,仍应当认定为债务加入成立,债权人可以依照债务加入关系向该第三人主张权利。

对此观点,我们亦表示赞同。我们认为,民事法律关系的构建当中,需要充分尊重当事人的意思自治,债权人具有拒绝第三人加入的权利。但因第三人加入债务关系与原债务人共同向债权人承担债务,效果对于债权人而言,增加了债务履行的保证,原则上并不会对债权人的利益造成损害。若第三人向债权人作出了债务加入的意思表示后,债权人可以对该意思表示予以明确拒绝。但为了更好地保护债权的实现,若债权人在合理期限内未明确表示拒绝的,则产生债务加入的法律效果。

而对于债务加入是否需要债务人的同意,通说认为,债务加入并不会加重债务人的负担而损害债务人的利益,所以是否经过债务人的同意,并不是债务加入的必要条件。最高院在(2013)民申字第2070号再审案件中的裁判观点也支持此说法:“因债务加入行为并未给原债务人增加负担,无需经其同意”。因此这一问题,司法实践中并不存在争议。

二、债务加入的构成要件

债务加入属于债务承担的范畴,在现行法律文件与司法判例均未对债务加入的构成要件有明确规定的情况下,本文在类推适用免责式债务承担的构成要件基础上,通过对最高院裁判规则的归纳与分析,总结判断债务加入的构成要件如下:

其一,必须存在合法有效的债务关系;

其二,债务具有可转移性;

其三,承担的债务具有同一性;

其四,第三人需向债权人作出承担债务的意思表示。

对于前三个构成要件,在实践中的识别与实质判断标准,并没有过多的争议,因此本文不重点展开讨论。但对于第四个构成要件,却经常成为案件的争议焦点。因此下文中,我们将在案例检索的基础上,试图总结出“第三人需向债权人作出承担债务的意思表示”这一构成要件的实践判断标准。

(一)作出债务加入意思表示的主体必须为债务加入人

在(2017)最高法民申1328号一案中,最高院认为:债务加入作为一种合同行为,需要债务加入人关于债务加入的意思表示。若债务加入的意思表示并非债务加入人作出,不足以证明债务加入人与债权人有作出债务加入的意思表示。退而言之,即使是债务人和债权人就第三方的债务加入达成一致意见,由于涉及对他方增设义务,亦应有第三方同意加入的意思表示。否则不构成债务加入。

最高院在(2016)最高法民申83号、(2017)最高法民申3587号等案件中都表达了相同的观点。

故,作出债务加入意思表示的主体必须为第三人(债务加入人),若债权人与债务人达成的合意,在未有第三人同意加入的意思表示的情况下,不构成债务加入。

(二)债务加入人作出债务加入意思表示的相对人必须包括债权人

上文总结的四种债务加入的方式,第三人无论基于何种方式加入债务,都必须有向债权人作出债务加入的意思表示。因为若第三人未向债权人作出债务加入的意思表示,债权人在不知晓债务加入关系的情况下,是不可能将第三人视为责任承担主体进而要求第三人承担责任的,最终也无法产生债务加入的实际效果,这样的债务加入是无意义的。并且只有通过第三人是否向债权人作出过债务加入的意思表示,才能判断第三人有无与债权人成立合同关系的意愿。否则代偿承诺作用只发生于第三人与意思表示的相对人之间。

在(2019)最高法民申56号一案中,最高院认为:五洲公司在庭审中陈述,其向盛昌行公司催要债务时,盛昌行公司向五洲公司提交了该承诺书的复印件。吴怀山的承诺函,并非向债权人五洲公司出具,吴怀山亦未与五洲公司、盛昌行公司达成代为履行或者债务加入的协议,故二审判决认为吴怀山未直接向五洲公司作出承诺,其意思表示的对象并非五洲公司,本案吴怀山向盛昌行公司出具承诺书的行为不构成债的加入,并无不当。

在此案例中,第三人意思表示的相对人不包括债权人,第三人仅向债务人作出过代偿承诺,而并未有基于该承诺与债权人成立合同关系的意思。债务人将该承诺的意思向债权人进行表达,并不当然对第三人产生约束力。最高院认为,债务加入人需向债权人作出加入债务的意思表示才能够产生债务加入的法律效果。否则对于债权人而言,不构成债务加入,债权人亦无权要求第三人承担责任。

在上文总结的四种债务加入的方式中,前三种皆为第三人直接向债权人作出债务加入意思表示情况。而在第三人与债务人双方协议债务加入的情形下,增设通知债权人作为债务加入合意的生效条件,则是确保债务加入的意思表示必须到达债权人,从而达到债权人作为债务加入意思表示的相对人的目的。

(三)债务加入的意思表示应为债务的承担

在司法实践中,如何认定第三人具有债务加入的意思表示?下文将通过对最高院关于债务加入判例的呈现,为债务加入的认定提供参考。

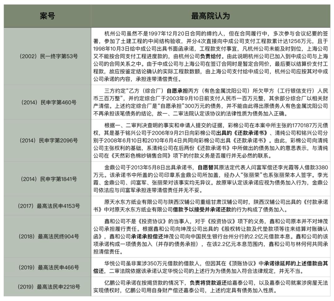
1. 第三人通过协议或是单方允诺的方式加入债务的情形:

通过上述判例可总结归纳:第三人通过签订或出具书面协议,向债权人作出承担债务人还款责任的承诺,且债权人无明确免除原债务人债务的意思表示时,被认定为债务加入。

2. 当第三人未明确作出承诺还款的意思表示时,构成债务加入的情形:

最高院认为:当第三人未明确作出承诺还款的意思表示时,但作出“认可原债务,并制定还款计划”、“在还款协议上签字”、“在借款合同的借款人处签字盖章”等使其获得债务人身份的行为,仍可构成债务加入。

无论是通过协议的方式承诺还款,还是以行为表示承担债务人责任,实质上都为第三人向债权人作出承担债务的意思表示,该意思表示赋予债权人直接请求第三人承担给付责任的权利。

需要注意的是,第三人承担债务的意思表示中,即不能明确免除原债务人债务,否则可能被认定为免责式债务承担;同时,亦不能具有较为明显的保证含义,否则可能会被认定为保证。但需要指出的是,仅从债权人的角度而言,保证与债务加入所产生的法律效果基本相同,但对于债务加入人而言,却可能产生能否向债务人追偿,这一截然不同的法律效果。

在法律实务中,可能会因为个案发生的背景、个体的表达能力、案件中多重的利益关系等因素的不同,导致截然不同的法律关系的认定。因此,每个案件都需要在充分了解案件事实的基础上,通过对合同约定条款的理解,并结合有关合同履行情况,探究当事人的真实意思。

三、债务加入与第三人代为履行的区分

严格意义上说,我国《合同法》第六十五条规定的第三人代为履行一般是由债务人与债权人通过合意约定的,而债务加入法律关系中做出加入债务意思表示的主体必须为第三人。此类模式的第三人代为履行与债务加入的区别较为明显,因此下文不对此模式进行讨论。实践中会出现第三人向债务人作出代偿承诺,客观上也会产生第三人代为履行的情况。在法律实务中,较难辨析此种模式下形成的第三人代为履行和第三人、债务人双方协议的债务加入。故,下文将结合债务加入构成要件,探讨辨析两者的主要区别。

通说认为,债务加入与第三人代为履行的主要区别在于:

首先,第三人的法律主体地位不同。第三人代为履行法律关系中,第三人并未加入债权债务关系,仅作为履行的辅助人而非债务人,并不是债权债务法律关系的当事人。债务加入法律关系中,第三人加入至原债权债务关系中,成为债务人之一。

其次,责任主体不同。第三人代为履行并未实质改变原债权债务关系的主体,因此当第三人不履行债务或者履行债务不符合约定,债权人只能向债务人主张权利,责任承担人是债务人而非第三人。而在债务加入法律关系中,第三人需与原债务人共同向债权人承担责任。

以上两点仅为两者在法律效果中的区别,那么在司法实践中如何对两者进行有效辨析呢?对此问题,最高院并未给出答案,但江苏省高院就此问题表达了明确的裁判观点。

 在(2015)苏审三民申字第01088号一案中,江苏省高院认为:第三人代为履行与债务加入的一个重要区别是第三人有无向债权人作出履行债务的意思表示,如作出则为债务加入,反之则为第三人代为履行。

在(2016)苏民申3863号一案中,江苏省高院又明确:第三人作出的代偿承诺是否与债权人成立合同关系是判断债务承担与第三人代为履行的主要标准。一般而言,如果第三人向债权人作出了承担债务的明确意思表示,则应认定为债务承担,如果第三人作出的代偿承诺与债权人之间不具有合同关系,则一般应认定为第三人代为履行,多数情况下是第三人向债务人作出的代偿承诺,并不是明确向债权人作出的,债权人在得知后只是表示同意或并不表示反对。

债务加入作为债务承担的一种类型,案例二的区分标准同样适用债务加入。虽然上述两则裁判观点的表述并不一致,但是实质标准是统一的,判定两者法律关系的主要标准为:第三人有无向债权人作出承担债务的意思表示。

债务加入意思表示的对象必须包括债权人,即使是第三人与债务人之间达成履行债务的合意,第三人也必须将该意思表示送达债权人,以此产生债务加入的法律效果。此时,第三人与债权人成立合同关系,债权人有权依据第三人作出的履行债务的意思表示要求其承担责任。

当第三人与债务人之间达成债务承担的合意,但是第三人未有与债权人形成合同关系的意愿,未将承担债务的意思表示向债权人作出,将无法构成债务加入,同时也无法与债权人成立合同关系,债权人无权依第三人与债务人之间的合同约定来约束第三人。此观点在(2019)最高法民申56号一案得到印证。

以上是本文以最高院裁判规则为基础,对债务加入部分问题的探讨,以期为明确债务加入的认定标准提供参考。

(作者:刘瑾:北京市盈科律师事务所实习律师)


注:本文转载目的在于传递更多信息,并不代表本网赞同其观点和对其真实性负责。如有侵权行为,请联系我们,我们会及时删除。
重大疑难复杂案件资深大律师网 版权所有 京ICP备16000443号-20